索   引   号: 014000319/2025-00330 分          类: 政府文件 国土资源、能源 通知
发 布 机 构: 江苏省人民政府 发 文 日 期: 2025-12-31
标          题: 省政府关于公布江苏省征地区片综合地价最低标准的通知 主   题   词:
文          号: 苏政规〔2025〕5号
内 容 概 述: 省政府关于公布江苏省征地区片综合地价最低标准的通知
时          效: 本通知自2026年1月1日起施行,有效期至2028年12月31日。

省政府关于公布江苏省征地区片

综合地价最低标准的通知

(苏政规〔2025〕5号)

 

各市、县(市、区)人民政府,省各委办厅局,省各直属单位:

为贯彻落实《中华人民共和国土地管理法》《中华人民共和国土地管理法实施条例》《江苏省土地管理条例》有关规定,维护被征地农民和农村集体经济组织的合法权益,切实做好土地征收工作,结合我省经济社会发展实际情况,省人民政府决定调整全省征地区片综合地价最低标准。现将有关事项通知如下:

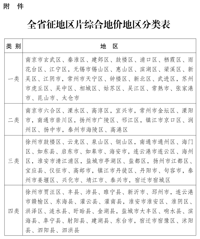
一、全省征收农民集体所有农用地的区片综合地价由土地补偿费和安置补助费组成,不包括法律法规规定用于社会保险缴费补贴的被征地农民社会保障费用、地上附着物和青苗等的补偿费用。全省征收农民集体所有农用地区片综合地价最低标准,一、二、三、四类地区分别为每亩70000元、61000元、52000元、45000元。全省征收农民集体所有农用地的土地补偿费最低标准,一、二、三、四类地区分别为每亩35000元、30500元、26000元、22500元;安置补助费最低标准,一、二、三、四类地区分别为每人35000元、30500元、26000元、22500元。

二、征收集体建设用地参照所在区片征收集体农用地区片综合地价标准执行。征收集体未利用地参照所在区片征收集体农用地区片综合地价标准的0.7倍执行。征收依法取得的集体经营性建设用地,应当按照同地同权的要求,采用宗地地价评估的方式确定补偿标准。

三、大中型水利、水电工程建设的征地补偿,原则上按照我省规定的征地补偿标准执行,如国务院规定的标准高于我省,执行国务院规定的标准。

四、土地征收涉及的地上附着物和青苗等补偿标准,按照等效替代、公平合理的原则,由各市、县(市、区)人民政府按规定结合当地市场供需情况及时调整公布,并报省人民政府备案。

五、被征地农民社会保障费用的筹集、管理和使用按照《省政府关于印发江苏省被征地农民社会保障办法的通知》(苏政发〔2021〕87号)执行。

六、各市、县(市、区)人民政府要高度重视,加强组织领导,按照重大行政决策程序要求,结合各地实际,尽快调整具体执行标准,合理确定征地区片综合地价中土地补偿费、安置补助费的标准,并及时报省人民政府批准。各项标准均不得低于省人民政府规定的最低标准,也不得低于当地现行标准。在实施土地征收工作中,要注重防范化解新旧标准衔接可能带来的相关风险,切实维护社会大局稳定。在征地批后实施时,土地征收补偿安置费结余部分纳入县(市、区)征地补偿调剂金账户,不足部分由地方政府通过征地补偿调剂金账户统筹补齐。

本通知自2026年1月1日起施行,有效期至2028年12月31日。

 

附件:全省征地区片综合地价地区分类表 

 

                      江苏省人民政府

                      2025年12月31日

(此件公开发布)


扫一扫在手机打开当前页
文字解读
图片解读
新闻发布会
媒体解读
视频解读
相关政策